【镇里有疫情高风险地区,镇里有高中吗】

南城 6 2026-03-19 01:48:12

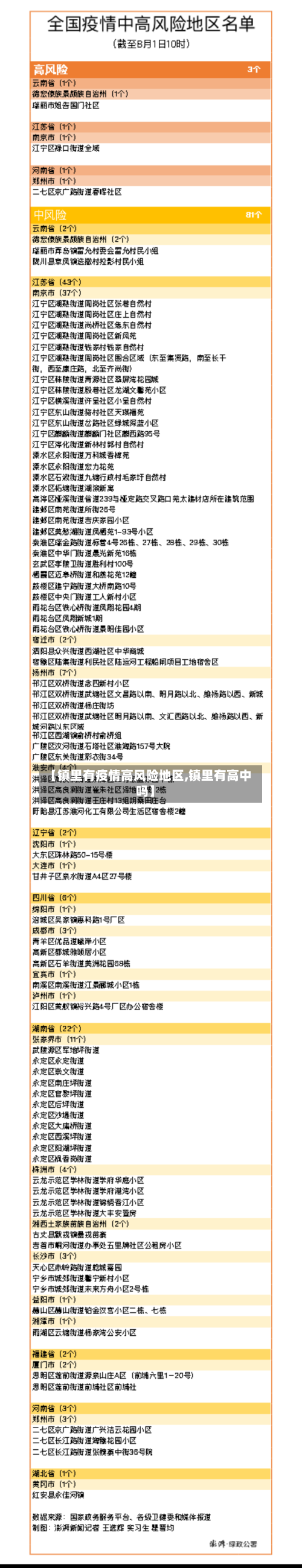
全国中高风险地区的分布

全国风险等级查询入口国务院微信小程序用户可通过微信搜索“国务院客户端”小程序,进入后点击“疫情风险查询”功能,即可查看全国中高风险地区实时名单。该平台数据由国家卫生健康委员会提供 ,更新及时且权威。

【镇里有疫情高风险地区,镇里有高中吗】-第1张图片

可以通过微信国家政务服务平台查看最新的全国中高风险疫情地区分布,具体步骤如下:进入微信国家政务服务平台:打开微信,在搜索栏输入“国家政务服务平台 ” ,进入该程序页面 。点击各地疫情风险等级查询:在程序页面中,找到并点击“各地疫情风险等级查询”选项。

查看全国中高风险地区列表在风险地区页面中,继续向下滑动屏幕 ,可看到“全国中高风险地区列表”。该列表按省份分类,详细标注了每个中高风险地区的具体名称、所属城市及风险等级,用户可快速了解全国疫情分布情况 。

查询高风险地区的方法可通过官方渠道实时查询 ,具体步骤如下:打开支付宝:确保手机已安装支付宝应用。搜索查询工具:在支付宝首页搜索栏输入“全国疫情风险等级查询 ”,点击搜索结果。查看中高风险区:进入查询页面后,点击“点击查看全国中高风险疫情地区” 。

查看结果:页面会明确标注所选地区为高风险区 、中风险区还是低风险区 ,并显示具体区域范围(如某街道、社区)。订阅变更通知:点击页面中的“订阅疫情风险等级变更通知” ,开启后若所选地区风险等级发生变化,系统将通过消息推送提醒用户。

全国疫情“中高风险”地区一览

〖壹〗、截至近来,国内共有2个高风险地区 ,76个中风险地区,主要分布在陕西省 、河南省、浙江省等地,以下为详细信息(数据不包括港澳台地区):高风险地区:具体地区名单会随疫情形势动态调整 ,可通过权威渠道实时查询 。

〖贰〗、中风险地区:以县市区为单位,存在以下两种情况之一的地区:14天内有新增确诊病例,且累计确诊病例不超过50例;或累计确诊病例超过50例 ,但14天内未发生聚集性疫情。低风险地区:以县市区为单位,无确诊病例或连续14天无新增确诊病例的地区。

〖叁〗 、截至3月21日24时,全国现有38个高风险地区 ,602个中风险地区 。以下是高风险地区的详细名单:天津市 西青区(2个):精武镇“和光尘樾”一期建筑工地,西营门街跃升里商业街西区(三区) 。河西区(1个):天塔街清海湾大众浴池。滨海新区(1个):天津临港经济区东方星城。

〖肆〗、查询方式:点击进入上海本地宝的风险专题页面,可获取全面的风险地区数据 。附加功能:关注微信公众号“上海本地宝 ” ,在对话框搜索【风险】 ,即可便捷获取实时更新的全国疫情风险等级和中高风险地区名单。注意:以上数据仅限于中国大陆地区,不包括港澳台。

〖伍〗、通过全国疫情风险等级查询小程序进行查询 。

上海宝山顾村镇是低风险地区还是中高风险地区

上海市宝山区顾村镇(中高风险除外)属于:低风险区。高风险地区:如果在最后一例确诊病例后14天内,该地区没有新增本地确诊病例 ,则可以解除封锁。在高危地区,要采取极其严格的措施应对疫情 。果断采取停工 、停业、停课等管控措施。必要时可采取区域封锁,限制人员进出。

根据上海市新冠肺炎疫情防控工作的规定 ,自2022年6月13日起,宝山区顾村镇陆翔路678弄被列为中风险地区,而上海市的其他区域风险等级保持不变 。上海市卫生健康委员会副主任赵丹丹介绍了针对密切接触者和密接的密接的隔离管控措施。对于密切接触者 ,采取“7天集中隔离+7天居家隔离”的措施。

高风险区,采取“足不出户、上门服务”等封控措施 。高风险区连续5天未发现新增感染者,降为低风险区 。

将静安区彭浦新村街道 、嘉定区江桥镇 、奉贤区南桥镇的其他区域划为低风险区。上海高风险区划定标准根据国家和上海市疫情防控有关规定 ,将感染者居住地以及活动频繁且疫情传播风险较高的工作地和活动地等区域划定为高风险区,高风险区一般以单元、楼栋为单位划定。

根据我所掌握的信息,近来上海有多个疫情高风险区 。这些高风险区包括但不限于虹口区江湾镇街道水电路1119弄3号、杨浦区新江湾城街道绥中路38弄5号楼 、宝山区月浦镇德都路35弄3号、宝山区顾村镇沈杨村戴北村民小组、嘉定区安亭镇方德路101弄66-74号 、青浦区徐泾镇前云路222弄73号等。

附近有疫情算不算是高风险

〖壹〗、如果是居住区 ,是高风险。要看疫情规模大小 ,人员数量,根据以下判断 。高中低风险区划定标准 高风险区域:病例和无症状感染者居住区域,以及频繁活动且疫情传播风险较高的活动地和工作地等区域 ,划分为高风险区域。按原则以居住小区或村为划定单位,根据流调研判结果可调整风险区的范围。

〖贰〗、病例数较少,但存在传播风险(如病例轨迹涉及多个场所) 。一般以街道或乡镇为单位划定 ,实行“人不出区 、错峰取物 ”的管控措施。例如:某街道7天内累计新增5例及以上本土确诊病例,或1起聚集性疫情。低风险区:中高风险区所在县(市、区、旗)的其他区域 。

〖叁〗 、中高风险地区的划定主要依据疫情传播风险,结合确诊病例数量和聚集性疫情情况综合判定 ,具体判定方法和查看方式如下:判定方法中风险地区:需同时满足以下两个条件之一:条件一:14天以内有新增确诊病例,且累计确诊病例不超过50例。条件二:累计确诊病例超过50例,但14天内未发生聚集性疫情。

〖肆〗、中风险地区:一般是指有中风险点位 ,或者14天内有新增本土确诊病例,但疫情形势相对可控,传播风险较低的地区 。高风险地区:通常是指疫情非常严重 ,传播风险极高 ,14天内出现了多例本土确诊病例,且疫情有扩散趋势的地区 。

〖伍〗、不算。对于中高风险地区的认定标准:一是地域,以街道 、多镇为基本单位。二是时间 ,最长潜伏期14天为一个单位 。三是疫情,有多少病例,有没有发生聚集性疫情。

〖陆〗 、根据《关于依法科学精准做好新冠肺炎疫情防控工作的通知》 ,高风险地区的分级标准为累计确诊病例超过50例,并且14天内发生过聚集性疫情。这意味着,如果一个地区在较短时间内出现大量病例 ,且病例间存在明显的聚集现象,该区域就有可能被划定为高风险地区 。

上一篇:疫情新发地区/重磅!新发地疫情病毒源头有最新结论
下一篇:金利疫情地区网格图(金立疫情)
相关文章

 发表评论

暂时没有评论,来抢沙发吧~