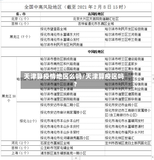
天津算疫情地区么吗/天津算疫区吗?

南城 2 2026-03-18 07:21:14

最新!张颖谈天津本轮疫情:已发现一些风险点,溯源也有推进

天津市疾病预防控制中心副主任张颖在访谈中介绍了天津本轮奥密克戎疫情应对情况 ,包括风险点排查 、溯源进展 、全员核酸检测必要性及应对奥密克戎的“早、快、严”策略等关键信息 ,具体内容如下:风险点与溯源进展 已发现风险点及场所,针对高风险人群实施社区清空,为后续社会面清零奠定基础 。

天津算疫情地区么吗/天津算疫区吗?-第1张图片

近来病例已发生三代传染天津市疾病预防控制中心副主任张颖介绍 ,从病例之间的关系和传播的链条上来看,这20例的病例至少已经传播了三代,这起疫情虽然是才发现 ,但有可能在社区里已经持续传播了一段时间 。

天津算疫情地区么吗/天津算疫区吗?-第2张图片

今天从天津坐火车回吉林市需要隔离吗?

〖壹〗 、不用隔离。因为天津不是疫情区,也不是中高风险地区,所以从天津坐火车回吉林市是不需要隔离的 ,但是部分地区不需要隔离,但是需要核酸检测报告。

天津算疫情地区么吗/天津算疫区吗?-第3张图片

〖贰〗、必须得隔离,因为天津现在属于疫区 ,而且是变异病毒,为了自己和他人的健康着想,所以必须得隔离 。同时还必须持有两天内的核算报告。回吉林通榆之前 ,必须先要跟你所在的社区报备 ,在经过你所在的社区同意后,才能够返回吉林通榆你所在的社区。

〖叁〗、嗯,虽然说你从吉林回天津了 ,是不需要隔离,但是呢,需要你的健康码还有你的这一个 ,嗯,核算检测还有你的打这个疫苗的一个记录,这样才可以 。

〖肆〗 、疫情防控。截止至2022年11月21日 ,吉林和天津直达火车属于高风险区,所以吉林到天津直达火车停了。吉林市,别称“北国江城 ” ,吉林省辖地级市,国务院批复确定的中国重要的工业城市、吉林省重要的中心城市和新型工业基地 。

〖伍〗、天津到吉林(这里通常指的是吉林市)的距离大约在1065公里左右。具体的距离会根据所选取的路线不同而有所差异。如果驾车从天津到吉林,一般会选取经过G1京哈高速 、G45大广高速、G25长深高速等道路 ,全程约为1103公里 ,预计需要13小时47分钟的行驶时间(不考虑交通拥堵和休息时间) 。

〖陆〗、朋友,您如果没有要紧的事,6月28号先别去吉林市 ,毕竟吉林市疫情还没有解决。

2022天津疫情区域分布(不断更新)

〖壹〗 、津南区津南区是天津本轮疫情的重点区域,涉及多个社区和场所。以下为相关区域分布图示:东丽区东丽区部分区域受疫情影响,具体分布如下:红桥区红桥区涉及疫情的区域分布如下:数据来源:图示信息由“津云 ”提供 ,反映截至2022年1月25日的疫情分布情况 。

〖贰〗、天津市三区范围具体范围可通过以下图片查看:图片内容包含天津市划定的封控区、管控区 、防范区具体边界及重点区域标注,建议放大查看细节 。

〖叁〗 、022年天津管控区地图(最新版)如下:地图说明:红色部分:封控区。蓝色范围:管控区。黄色范围:防范区 。具体管控区范围:津南区:辛庄镇和咸水沽镇(除封控区以外的区域)。南开区:竹华里(不含别墅区和三栋高层)。

天津市疫情防控指挥部发布5号通告

〖壹〗、天津市疫情防控指挥部5号通告核心内容为通过多项措施最大限度减少涉疫区域人员流动,降低疫情传播扩散风险 ,具体如下:物资调配与运输管理保障生活物资供应:市防控指挥部和涉疫地区指挥部持续强化群众生活物资的调配保障工作,确保涉疫区域居民的基本生活需求得到满足 。

〖贰〗、如果被滞留的话是不能里离开的市疫情防控指挥部发布5号通告,进一步强化我市新冠肺炎疫情风险区管控措施。

〖叁〗 、总体要求 科学精准防控:为严防疫情反弹 ,天津市疫情防控指挥部重申,具有途经上海市旅居史的来津及返津人员需依法报备,并落实相应管控措施。具体分类管控措施 途经上海市旅居史的来津及返津人员:需持48小时内核酸阴性证明或出示包含核酸检测阴性信息的健康码“绿码” 。

〖肆〗、通过查询相关资料显示:天津5号线停运恢复正常了。通过查询天津当地疫情防控指挥部发布的公告显示 ,天津截止于2022年8月23日 ,天津属于低风险地区,自疫情防控临时关闭的车站全部恢复运营,所以天津地铁5号线已经恢复正常了。

天津疫情都分布在哪个区?

截至相关时间节点 ,天津疫情病例分布的区镇情况如下:津南区整体情况:截至1月17日24时,津南区累计报告确诊病例293例,是天津本轮本土疫情中病例比较多的区域 。2022年1月17日0至24时 ,新增15例本土新冠肺炎确诊病例。重点镇情况:本次疫情在津南区辛庄镇和咸水沽镇形成较为集中的社区传播。

截至11日9时,天津市西青区报告1例本土新冠肺炎确诊病例(轻型),两镇划定为管控区 ,具体信息如下:确诊病例情况 西青区在大筛中发现1例初筛阳性,经市疾控中心复核为阳性 。病例居住于西青区大寺镇北里八口村龙津园,女性 ,22岁,天津本地人 。

天津部分区域疫情管控措施调整,疫情形势有所缓和但仍需保持警惕。具体调整情况如下:红桥区:自5月28日0时起:芥园街河庭花苑一期13号楼封控区调降为管控区。河庭花苑一期1号楼、2号楼 、12号楼管控区调降为防范区 。解除河庭花苑一期(除113号楼外)小区防范区管理。

022年1月25日天津疫情区域分布情况如下:津南区津南区是天津本轮疫情的重点区域 ,涉及多个社区和场所。以下为相关区域分布图示:东丽区东丽区部分区域受疫情影响 ,具体分布如下:红桥区红桥区涉及疫情的区域分布如下:数据来源:图示信息由“津云”提供,反映截至2022年1月25日的疫情分布情况 。

上一篇:河北疫情地区的菜能吃吗/河北疫情菜价
下一篇:白水县是否管控地区疫情(白水县疫情防控政策)
相关文章

 发表评论

暂时没有评论,来抢沙发吧~