【深圳疫情比较高地区排名多少,深圳疫情严重地区划分】

南城 2 2026-03-16 12:30:10

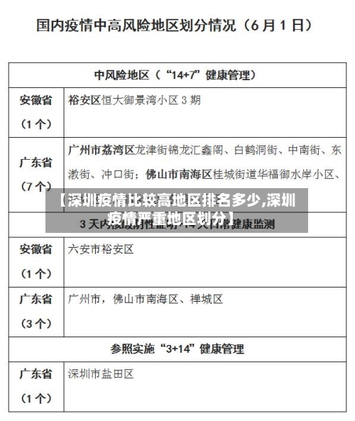
深圳疫情哪里最严重

〖壹〗 、022年深圳疫情严重的原因口岸城市属性:深圳是我国出入境口岸比较多的城市之一 ,包括罗湖口岸、福田口岸、深圳湾口岸等,同时也是出入境人口流量最大的城市之一。国外疫情严重,深圳作为口岸城市 ,防控压力巨大,境外输入病例在本土传播的风险较高 。香港疫情爆发:香港与深圳来往密切,部分深圳市民频繁往返两地。

【深圳疫情比较高地区排名多少,深圳疫情严重地区划分】-第1张图片

〖贰〗 、深圳疫情这么严重原因一:属于口岸城市 深圳是我国出入境口岸比较多的城市 ,包括罗湖口岸、福田口岸、深圳湾口岸 、文锦渡口岸 、皇岗口岸、沙头角口岸、福永口岸 、蛇口口岸等 ,同时也是出入境人口流量最大的城市之一。

【深圳疫情比较高地区排名多少,深圳疫情严重地区划分】-第2张图片

〖叁〗、坪山区坪山街道坪山社区三洋湖路3号和5号;罗湖区东晓街道独树社区雍翠华府1栋御涛阁(除底商外),以上地区为深圳疫情最严重的地区 。深圳,简称深 ,别称鹏城,是广东省下辖的副省级市、计划单列市 、超大城市,国务院批复确定的中国经济特区、全国性经济中心城市和世界化城市。

〖肆〗、深圳近来整体疫情控制得比较好 ,出现有无症状感染者的地区有盐田区东海丽景花园5栋 、龙华区西坑社区温屋32号、龙岗区园山街道安良八村墩头。而福田区、南山区 、罗湖区、宝安区、坪山区 、龙华区 、光明区、大鹏新区都发现有疑似病例,可以正常出行,不受限制 。出门一定要带好口罩、做好防控 。

深圳各区上半年GDP:南山领跑,福田反超龙岗,龙华堪忧

〖壹〗 、总体情况2020年上半年 ,深圳GDP为126330亿元,实际增长速度0.1%,是唯一实现正增长的一线城市。各区GDP相较往年变化较大 ,南山、福田、龙岗 、光明、坪山、盐田六个区经济总量同比上升;宝安 、罗湖、龙华、大鹏新区四个区经济总量下降,其中宝安下滑幅度最大,达到159亿。

〖贰〗 、若以经济总量、科技创新和综合实力为核心标准 ,南山区是深圳综合优势最突出的区域;若侧重金融行政功能 ,福田区更具代表性;宝安区和龙岗区则分别在空港经济和工业领域表现强劲 。

〖叁〗、点评:南山区作为深圳市的科技创新中心,拥有众多高科技企业和研发机构,其经济实力一直位居全市前列。2023年 ,南山区GDP总量超过八千亿,不仅彰显了其强大的经济实力,也反映了其在科技创新 、产业升级等方面的卓越成就。

〖肆〗 、南山区:作为深圳的科技强区 ,南山区一季度GDP增长持续强劲,高新技术产业和战略性新兴产业继续发挥引领作用 。福田区:福田区依托其金融、服务和商业优势,一季度GDP也实现了稳步增长 ,金融服务业和总部经济继续发挥重要作用。

〖伍〗、深圳作为中国经济发展最活跃的城市之一,各区经济实力差异明显。从综合经济数据和发展水平来看,南山区近来是深圳最富裕的区 ,其富裕程度体现在以下几个核心方面: 经济总量与产业优势GDP领跑全市:南山区常年位居深圳各区GDP榜首 。

中国疫情那个最严重的?

〖壹〗 、综上所述,中国历史上最严重的瘟疫之一是明末大鼠疫,其规模之大、死亡人数之多、社会影响之深远 ,都堪称中国瘟疫史上的灾难性事件。

〖贰〗 、中国最严重的疫情是新型冠状病毒肺炎疫情 ,且疫情初期最为严重的地区是湖北省武汉市。以下是关于此疫情在中国最严重地区的详细说明:首次爆发地:新型冠状病毒肺炎疫情自2020年初在中国湖北省武汉市首次爆发,并迅速蔓延至全国各地及全球范围 。

〖叁〗、江苏省是近来全国疫情最为严重的省份之一。根据最新的中高风险区域名单,江苏省拥有2个高风险地区和50个中风险地区。8月1日 ,江苏新增40例本土确诊病例,其中11例为轻型,29例为普通型 。同时 ,新增2例本土无症状感染者,以及3例境外输入确诊病例 。

〖肆〗、近来公开信息还没有明确指出2025年甲流疫情最严重的具体地区。根据中国疾病预防控制中心发布的《全国急性呼吸道传染病哨点监测情况(2025年第47周)》,全国门急诊流感样病例中流感阳性率已接近45% ,整体进入中流行水平,部分省份则已达到高流行水平。

〖伍〗 、不同阶段新冠疫情影响最严重的城市不同,近来没有权威信息表明哪个城市处于疫情最严重状态 。 疫情初期(2019年12月-2020年初) 中国新冠疫情最早在武汉被发现并大规模暴发 ,该市因人口密集且正值春运期间,出现大量病例集中暴发,成为全球首个疫情重灾区。

上一篇:和田地区疫情形势分析图/和田地区疫情防控最新消息
下一篇:【湖北等疫情地区,湖北疫情地方】
相关文章

 发表评论

暂时没有评论,来抢沙发吧~