平塘疫情风险地区有哪些(平塘县情况)

南城 1 2026-03-14 07:18:07

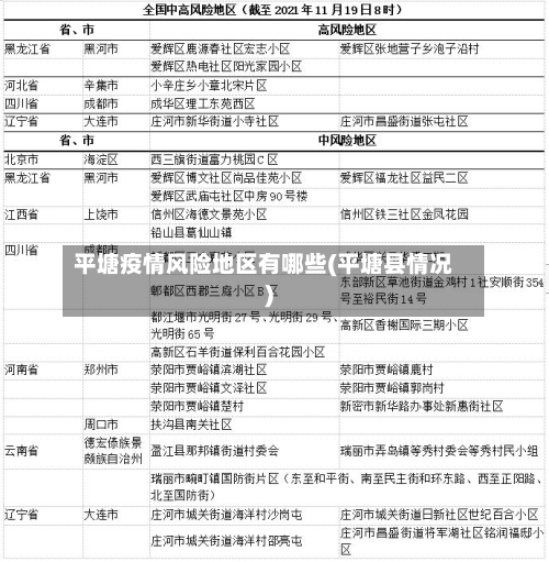
都匀现在是中风险地区吗

通过查询相关资料显示:现在能去都匀的。截至近来2022年9月6日,都匀疫情防控管理指挥总部发布最新通知,近期有海南、西藏、新疆等地旅居史或从中高风险区所在市州的低风险区来返匀时 ,请主动向属地社区(村居)进行报备,并通过“贵州健康码”进行个人健康申报,积极配合属地按我省防控政策分类落实健康监测 ,“三天两检” 、隔离管控等相关措施。

平塘疫情风险地区有哪些(平塘县情况)-第1张图片

不是 。通过查询贵州省都匀市防疫部资料显示,截止2022年10月8日,有确诊病例14例 ,属于中风险地区,不是属于低风险地区,采取封控管理 ,严格控制人员外出。

平塘疫情风险地区有哪些(平塘县情况)-第2张图片

通过查询都匀疫情防控部门显示截至9月11号,都匀为低风险地区,杭州防疫政策为对低风险地区来访不需要隔离 ,著需要出示48小时核算即可。杭州 ,简称“杭 ”,古称临安、钱塘,浙江省辖地级市、省会 、副省级市、特大城市 ,杭州都市圈核心城市,国务院批复确定的浙江省经济、文化 、科教中心 。

不能去。如果是中高风险地区的人,需要进行集中隔离 ,如果是低风险但是有新增病例的,需要询问所到地相应社区进行隔离。都匀,简称匀 。贵州省南部政治、经济、文化中心 ,西南地区出海重要交通枢纽,黔中经济区五大主要城市中心之一,黔南布依族苗族自治州首府。

是。贵州省黔南布依族苗族自治州都匀市 ,截止到2022年9月29日,黔南有中风险地区两处,处于静态管理状态 。黔南布依族苗族自治州隶属于贵州省 ,位于贵州省中南部 ,东与黔东南州相连,南与广西壮族自治区毗邻,西与安顺市 、黔西南州接壤 ,北靠省会贵阳市。

中国哪些地方有贫困山区?

〖壹〗、贫困山区主要分布区域 大凉山区(四川、云南交界):曾是全国最贫困地区之一,如四川凉山州的悬崖村,交通闭塞 、教育落后。 乌蒙山区(贵州 、云南):喀斯特地貌导致土地贫瘠 ,贵州毕节市部分山区脱贫后仍需巩固产业基础 。 秦巴山区(陕西、湖北):交通和医疗资源不足,陕西汉中部分乡村仍依赖政策性补贴 。

〖贰〗、四川凉山州位于四川西南部,多山地 ,交通不便,经济以农业和矿业为主,工业发展相对滞后 ,部分地区生活条件艰苦。

〖叁〗 、乌蒙山区:包括云南、贵州、四川三省毗邻地区的38个县,集革命老区 、民族地区、贫困地区于一体。 滇桂黔石漠化区:涉及云南、广西 、贵州三省区,石漠化严重制约当地发展 。 滇西边境山区:地处云南西部边境 ,与缅甸接壤 ,多民族聚居。 大兴安岭南麓山区:主要涉及内蒙古自治区、黑龙江省和吉林省。

〖肆〗、位于甘肃省会宁县杨集乡邢坪村石岔社的地址,适宜免费寄送衣物 。 贵州省从江县丙妹镇岜沙小学,愿意接受社会各界衣物捐赠。 四川省冕宁县城厢镇文化路123号 ,成为提供衣物寄送服务的接收站点。中国的贫困山区主要集中在中西部以及西南 、东北的部分地区 。

〖伍〗、乌蒙山片区涉及云南、贵州 、四川三省毗邻地带,山高谷深,地质灾害易发 ,贫困程度较深。 滇桂黔石漠化区分布于云南 、广西、贵州三省区,岩溶地貌导致石漠化问题突出,严重制约农业生产。 滇西边境山区地处云南西部边境 ,地理位置特殊,基础设施和产业发展面临较大挑战 。

西方要对华去风险化,中国早已提前布局,修平陆运河扩大东盟贸易_百度...

〖壹〗、修建平陆运河的战略意义应对西方“去风险化”:当前西方国家试图通过贸易限制 、技术封锁等手段削弱中国全球影响力。平陆运河的修建是中国提前布局、降低对西方市场依赖的重要举措。深化与东盟合作:东盟已成为中国第一大贸易伙伴,RCEP框架下双方贸易与投资联系日益紧密 。

〖贰〗、就业与民生:运河建设及运营将创造大量就业机会 ,带动沿线地区城镇化进程 。同时,运河挖出的土方将用于补充耕地,实现资源循环利用 ,守住耕地红线。长期效益:作为一项“造福百年”的基建工程 ,平陆运河的效益将跨越数代人。

〖叁〗 、东盟贸易地位提升:2020年东盟已取代美国成为中国最大贸易伙伴,且美国与中国脱钩导致产业链向东盟转移,未来东盟贸易潜力巨大 。运河的贸易优势:通过平陆运河 ,西南地区可直接与东盟贸易,绕过长三角、珠三角的“中间商 ”,降低贸易成本 ,提升利润空间。

上一篇:从疫情高发地区返回深圳(从疫情高发地区返回深圳政策)
下一篇:【疫情无锡地区分布图片最新,无锡疫情等级划分】
相关文章

 发表评论

暂时没有评论,来抢沙发吧~