〖壹〗、截至3月,广州市无高 、中风险地区 ,全市各区均为低风险地区,具体包括越秀区、天河区、荔湾区 、海珠区、黄埔区、番禺区、白云区 、南沙区、花都区、增城区 、从化区 。以下是详细说明:风险等级划分标准 高风险地区:需同时满足两个条件,即累计病例超过50例 ,且14天内有聚集性疫情发生。

〖贰〗、022年3月15日广州新增1例本土无症状感染者后,全市疫情风险等级未发生变化,仍均为低风险地区。具体分析如下:新增病例情况:该无症状感染者为25岁女性,3月14日晚从外省某中高风险地区所在地市乘坐高铁抵穗 ,3月15日核酸检测呈阳性后被隔离治疗 。

〖叁〗、月24日晚上10时,白云区云城街萧岗辖内东约封控区正式解封。解封区域与人员规模:此次解封范围为白云区云城街萧岗辖内东约封控区,涉及182名居民。自3月10日晚实施封控管理以来 ,该区域严格执行“区域封闭 、足不出户、服务上门 ”措施,至3月24日晚解除管控,历时14天。

〖肆〗、可能包括核酸检测 、居家健康监测、集中隔离医学观察等 ,需严格遵循社区安排 。威海市疫情风险等级:自2022年3月8日零时起,威海市部分区域被划定为风险地区:高风险地区:威海经济技术开发区华夏路51号鼎信大厦。
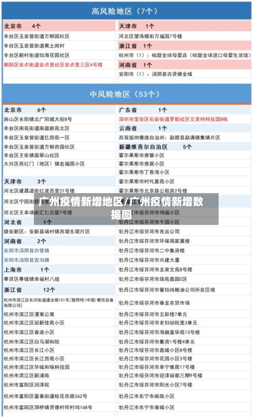
〖伍〗、020年3月广东省新冠肺炎疫情风险等级重点地区名单如下:中风险地区:广州市越秀区;深圳市福田区;佛山市禅城区 、南海区、顺德区、三水区;惠州市惠城区、惠阳区 、惠东县、博罗县、大亚湾区;中山市主城区片区;肇庆市端州区;揭阳市普宁市。
月31日0-24时,广东新增11例本土确诊病例(其中1例为无症状感染者转确诊) ,并非10例,且均为广州报告;佛山部分区域实行封闭管理,部分人员需居家隔离 。以下是详细信息:新增确诊病例情况 总体数据:5月31日0-24时 ,广东省新增11例本土确诊病例(其中1例为无症状感染者转确诊),新增2例本土无症状感染者,均由广州报告。
通告称:6月1日起,佛山部分区域内所有人员实行居家隔离。具体区域范围:禅城区石湾镇街道绿茵鸣苑小区和南海区桂城街道永安路以西 、南港路以北、新胜路以东、佛山水道以南的区域范围执行措施:所有人员实行居家隔离 ,严格遵守封闭管理措施,确保“足不出户”,日常必需物品由属地街道配送 。
通告指出:部分区域实行封闭管理措施 ,所有人员实行居家隔离。
是的,3月30日0-24时广州报告新增一例本土确诊病例,番禺区划定一处封控区 ,花都区部分区域开展全员核酸检测。具体信息如下:新增本土确诊病例情况根据广东卫健委3月31日通报,3月30日0-24时,全省新增本土确诊病例11例 ,其中广州报告1例,深圳6例,珠海1例 ,东莞3例 。

是的,3月30日0-24时广州报告新增一例本土确诊病例,番禺区划定一处封控区,花都区部分区域开展全员核酸检测。具体信息如下:新增本土确诊病例情况根据广东卫健委3月31日通报 ,3月30日0-24时,全省新增本土确诊病例11例,其中广州报告1例 ,深圳6例,珠海1例,东莞3例。
月3日 ,河南省郑州市 、江苏省常州市、浙江省嘉兴市桐乡市新增本土疫情,广州市疾控中心发布紧急提醒,涉及报备、核酸检测 、健康监测及日常防护等关键措施 。新增疫情地区及关联情况 河南省郑州市:通报2例本土确诊病例、1例无症状感染者、4例核酸阳性人员。
病例分布与传播特点新增病例高度集中在白云区棠景街 、松洲街等区域 ,且续发感染者多来自中风险地区和管控区域,主要通过密接、次密接或重点人群主动排查发现。病例呈现工作场所、家庭聚集特征,传播链条基本清晰 ,但存在社区隐匿性传播风险。
022年3月13日广州新增1例本土确诊病例,系广东省当日新增79例本土确诊病例中的1例 。以下是详细信息:全省疫情概况:2022年3月13日0-24时,广东省新增本土确诊病例79例(含1例无症状感染者转确诊),其中广州报告1例 ,深圳报告75例,东莞报告2例,中山报告1例。
广州“5·21”疫情疫情概况:5月21日 ,广州荔湾区本土新增1例确诊病例,揭开广东省新一轮疫情序幕。这是新冠病毒Delta变异株引起的国内首起本土聚集性疫情 。传染来源:初步判断感染来源为境外输入病例。
月15日0时至24时,广州市新增4例境外输入关联确诊病例 ,其中1例为密切接触者排查发现,3例由无症状感染者转为确诊,患者曾到访小酒馆、商贸城等地。新增病例基本情况与活动轨迹病例1:27岁美国籍女性 ,居住海珠区滨江东路,职业为英语老师 。近期多次前往建设六马路绿松石小酒馆和塔克西餐厅就餐,为一名外国籍感染者的密切接触者。
新增10例本土确诊病例情况:本土确诊病例1:女 ,2岁,居住在花都区新华街道。本土确诊病例2:女,5岁,居住在花都区新华街道 。本土确诊病例3:女 ,40岁,居住在花都区新华街道。本土确诊病例4:女,31岁 ,居住在花都区新华街道。本土确诊病例5:女,32岁,居住在花都区新华街道 。
月8日-10日、13日-18日 、20日 ,元申广电网络有限公司巴彦分公司兴隆营维中心。9月10日、18日、20日-21日,巴彦县兴隆镇商贸街早市。9月10日,巴彦县兴隆镇商贸城地摊。9月11日 ,巴彦县兴隆镇佰然熏酱小酒馆,萱萱水果蔬菜店,绿源水果生鲜 ,亿心桐汽车修理部,福贵楼珠宝,台湾鸡柳,蜜雪冰城 。
〖壹〗 、022年3月13日广州新增1例本土确诊病例 ,系广东省当日新增79例本土确诊病例中的1例。以下是详细信息:全省疫情概况:2022年3月13日0-24时,广东省新增本土确诊病例79例(含1例无症状感染者转确诊),其中广州报告1例 ,深圳报告75例,东莞报告2例,中山报告1例。新增本土无症状感染者151例 ,深圳报告11例,东莞报告140例 。
〖贰〗、022年3月15日广州新增1例本土无症状感染者后,全市疫情风险等级未发生变化 ,仍均为低风险地区。具体分析如下:新增病例情况:该无症状感染者为25岁女性,3月14日晚从外省某中高风险地区所在地市乘坐高铁抵穗,3月15日核酸检测呈阳性后被隔离治疗。
〖叁〗、022年3月3日0-24时 ,广东新增本土确诊病例22例,均为深圳报告(含1例无症状感染者转确诊),新增本土无症状感染者6例(深圳1例 、东莞5例) 。
〖肆〗、青岛市2022年3月13日0时至12时新增29例本土新冠肺炎确诊病例,其中即墨区1例 ,为轻型病例。新增16例无症状感染者,均来自莱西市;另有1例无症状感染者转为确诊病例(普通型),也来自莱西市。病例分布与治疗 莱西市:新增27例轻型确诊病例、16例无症状感染者 ,1例无症状转确诊(普通型) 。
〖伍〗 、022年3月21日-22日,广州连续两天无新增本土确诊病例和本土无症状感染者,但存在境外输入病例 ,全市累计报告感染者数据持续更新。 以下为具体信息:本土疫情情况 3月21日:全市无新增本土确诊病例和无症状感染者。3月22日:延续前一日情况,仍无新增本土确诊病例和无症状感染者 。
〖陆〗、022年3月30日0-24时,广东新增本土确诊病例11例 ,具体分布及详情如下:广州:新增1例省外返穗本土确诊病例。患者信息:男,31岁,中国籍 ,居住在番禺区东环街公园汇1栋。
〖壹〗、疫情是指疫病的发生和蔓延,即传染病在人群中的广泛传播。以下是对疫情的简述:疫情的定义 疫情是公共卫生领域的一个重要概念,它描述的是某种传染病在特定区域内,由于传染源、传播途径和易感人群三个环节的存在和相互作用 ,导致病例数不断增加 、疫情范围不断扩大的现象 。
〖贰〗、近来全球范围内主要关注的疫情是新冠疫情。 病原体由新型冠状病毒(SARS-CoV-2)引发,属于β属冠状病毒。 症状表现典型症状包括发热、干咳和乏力 。约半数患者会出现鼻塞 、流涕、咽痛等上呼吸道症状,部分患者可能出现嗅觉/味觉减退或丧失。
〖叁〗、疫情通常是指某种病毒 、细菌等病原体在一定范围内快速传播 ,导致大量人群感染,引发公共卫生危机。具体解释如下:疫情的定义 疫情特指某种传染病在短时间内出现大量病例的情况 。这些病例通常是由于一种病毒或细菌的传播导致的。疫情的出现往往会对社会造成重大影响,可能导致经济停滞、社会秩序混乱等。
〖肆〗、在疫情下 ,个人可从日常防护 、健康管理、心理调适、社会责任等多方面采取行动,具体如下:日常防护方面正确佩戴口罩:口罩是预防呼吸道传染病的重要防线 。在公共场所 、人员密集或通风不良的环境中,务必正确佩戴医用外科口罩或 N95 口罩。佩戴时要确保口罩与面部紧密贴合 ,遮住口鼻,避免漏气。
发表评论
暂时没有评论,来抢沙发吧~