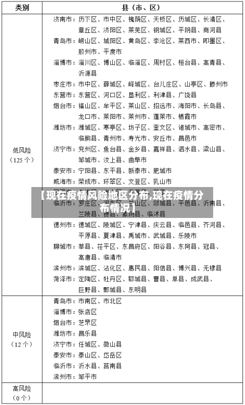
【现在疫情风险地区分布,现在疫情分布情况】

南城 41 2026-03-04 15:48:17

全国中高风险地区怎么查

〖壹〗 、可以通过微信国家政务服务平台查看最新的全国中高风险疫情地区分布,具体步骤如下:进入微信国家政务服务平台:打开微信 ,在搜索栏输入“国家政务服务平台” ,进入该程序页面。点击各地疫情风险等级查询:在程序页面中,找到并点击“各地疫情风险等级查询 ”选项 。选取全国中高风险疫情地区:在弹出的页面下方,点击“全国中高风险疫情地区 ”选项 。

【现在疫情风险地区分布,现在疫情分布情况】-第1张图片

〖贰〗 、在手机上查看全国中高风险疫情地区 ,可通过微信《扫码抗疫情》小程序实现,具体步骤如下:步骤一:进入《扫码抗疫情》小程序打开微信,点击顶部“搜索小程序”栏 ,输入“扫码抗疫情”,在搜索结果中选取并进入该小程序。

【现在疫情风险地区分布,现在疫情分布情况】-第2张图片

〖叁〗、可以通过支付宝中的风控地区查询功能来查看自己所在区域是否为中高风险地区,具体操作如下:工具/原料 华为P50HarmonyOS0.0支付宝80方法/步骤 第一步:打开手机进入支付宝 ,在首页点击国内新增。第二步:点击风险区域菜单 。第三步:在疫情风险等级查询页面选取自己所在区域查看风险等级。

【现在疫情风险地区分布,现在疫情分布情况】-第3张图片

怎么在地图上看疫情风险地区

〖壹〗、进入“我的 ”页面打开高德地图APP,在首页底部导航栏中点击【我的】,进入个人中心页面。打开“更多工具”在“我的”页面中 ,向下滑动找到【更多工具】选项并点击,进入功能集合页面 。选取“疫情地图 ”在“更多工具”页面中,找到【疫情地图】功能并点击 ,系统将自动加载当前区域的疫情风险分布信息。

〖贰〗 、进入“我的”页面:打开高德地图APP ,在首页点击底部导航栏的【我的】。打开工具箱:在“我的 ”页面中,找到并点击【更多工具】选项 。查看疫情地图:在工具列表中,选取【疫情地图】功能 ,即可显示当前所在区域及周边的疫情风险等级分布。注意事项:确保高德地图APP为最新版本,避免因版本过低导致功能缺失。

〖叁〗、进入疫情地图:打开手机高德地图软件,在首页下方功能栏中找到并点击“疫情地图”选项 。选取目标区域:进入疫情地图后 ,地图会以不同颜色标记风险地区(通常高风险地区用深色或特定颜色标注,如红色;中风险地区可能用黄色标记)。

郑州中风险地区有哪些

〖壹〗、郑州市新冠肺炎疫情防控指挥部办公室发布通告,自2021年11月7日起调整部分区域疫情风险等级 ,将新密市新华路办事处新惠街社区划定为中风险地区,其他地区风险等级保持不变。

〖贰〗 、郑州全域低风险:近来郑州市全域均为低风险地区,不存在中高风险区域 。根据行程卡带星规则 ,只有当用户过去14天内途径或到访的城市存在中高风险地区时,行程卡才会标记星号 。因此,郑州无中高风险地区直接决定了行程卡不会带星。

〖叁〗、截至近来 ,郑州二七区均为低风险区。以下为相关扩展信息:郑州行程卡情况:近来郑州全域低风险 ,不存在中高风险地区,所以行程卡不带星 。行程码带*号含义:城市名称标有“*”(星号),表示用户在过去14天访问过的城市中近来存在中等或高风险区域 ,但这并不意味着用户实际访问过这些区域。

〖肆〗、省内低风险地区人员:凭“河南健康码 ”绿码即可入郑,无需核酸检测或隔离。省外低风险地区人员:需持有48小时内核酸检测阴性证明,并出示健康码绿码方可入郑 。中高风险地区人员:暂缓入郑:非必要不建议前往郑州。

〖伍〗 、你好 ,根据郑州市疫情防控通告,郑州东站暂未被列为风险区,近来郑州市中高风险地区有以下几个:自2021年8月7日起 ,将金水区南阳新村街道开元小区、二七区福华街街道铁道京广家园、管城回族区航海东路街道金盾未来花园 、新郑市孟庄镇洪府村等4个地区调整为中风险地区。

全国近来有36个中风险地区,分别是哪些?

全国高风险地区已清零,中风险地区仍有4个区域,分别为河北省石家庄市藁城区、黑龙江省绥化市望奎县、上海市浦东新区高东镇新高苑一期小区 、吉林省通化市东昌区 。河北省石家庄市藁城区藁城区曾是河北省疫情的核心区域 ,在疫情防控过程中,当地采取了严格的管控措施,包括全域封闭管理 、大规模核酸检测、人员流动限制等。

截至近来 ,国内共有2个高风险地区 ,76个中风险地区,主要分布在陕西省、河南省 、浙江省等地,以下为详细信息(数据不包括港澳台地区):高风险地区:具体地区名单会随疫情形势动态调整 ,可通过权威渠道实时查询。

高风险地区:北京大兴西红门镇升级为高风险地区 。中风险地区:西城区展览路街道、大兴区清源街道升级为中风险地区,加上之前的中风险地区,近来北京共有33个中风险地区。此外 ,教育部发布了今年高考工作安排,具体内容如下:考点设置:发生过疫情的学校不能作为考点。

辽宁省营口市鲅鱼圈区熊跃镇辽海花园社区、鲅鱼圈区红海社区益海福都社区为中等风险区 。辽宁省营口市盖州市陈屯镇杨店村 。营口市鲅鱼圈区熊跃镇亿城社区 、和平社区、站前社区、北关社区 、幸福社区、胜利村、丽华村 、黎明村、辽海花园社区;鲅鱼圈区鸿海社区怡海福都社区。中等风险地区的食物搭配应保持平衡。

北京日报客户端记者梳理发现,近来全国有1个高风险地区 ,在河北;49个中风险地区,其中7个在北京、4个在河北 、32个在辽宁 、6个在黑龙江 。

2022全国中高风险地区一览表最新(实时更新)

截至近来,国内共有2个高风险地区 ,76个中风险地区,主要分布在陕西省、河南省、浙江省等地,以下为详细信息(数据不包括港澳台地区):高风险地区:具体地区名单会随疫情形势动态调整 ,可通过权威渠道实时查询。高风险地区通常意味着当地疫情较为严重 ,传播风险高,会采取更为严格的防控措施,如封控管理 、全员核酸检测等。

高风险地区:累计确诊病例超过50例;14天内有聚集性疫情(如学校、工厂等集体单位出现多例关联病例) 。中风险地区:14天内有新增确诊病例;累计确诊病例不超过50例 ,或超过50例但14天内无聚集性疫情。低风险地区:无确诊病例,或连续14天无新增确诊病例。

022年全国中高风险地区查询可通过以下两种主要方式实现:查询方式一:国务院客户端小程序——疫情风险等级查询入口获取:通过微信搜索“国务院客户端”小程序,进入后即可找到“疫情风险等级查询”功能入口 。

全国中高风险地区名单持续更新如下:截至2022年6月21日 ,全国有高风险地区11个,中风险地区38个如下。

截至相关通告发布时,2022年安阳市中高风险地区汇总如下:高风险地区有2个 1月10日 ,汤阴县育才学校被划定为高风险地区。1月10日,汤阴县古贤镇大朱庄村被划定为高风险地区 。中风险地区有3个 1月10日,内黄县六村乡袁六村被划定为中风险地区。

上一篇:各省中高风险疫情地区(全国各地中高风险地区有哪些)
下一篇:前往疫情地区的车辆视频/疫情前往其他城市规定
相关文章

 发表评论

暂时没有评论,来抢沙发吧~