礼易号
  • 首页
  • 礼易科技
  • 山西新闻
  • 端游攻略
  • 生活问答
  • 汽车维保
首页 端游攻略
  • 【江淮地区哪些城市有疫情,江淮地区是哪些】

    【江淮地区哪些城市有疫情,江淮地区是哪些】

    端游攻略 •2026-03-06

    淮河流域有哪些城市 〖壹〗、淮河流域覆盖湖北、河南、安徽、山东、江苏五省的40个地级市,但完整的城市名单在公开信息中尚未明确列出。近来已知的部分城市包括南阳市、随州市、信阳市、阜阳市、六安市、淮南市、...

    江淮地区哪些城市有疫情
  • 【新疆和田地区今日疫情,新疆和田地区今日疫情通报】

    【新疆和田地区今日疫情,新疆和田地区今日疫情通报】

    端游攻略 •2026-03-06

    和田地区一直是静默吗 和田地区不是一直静默。通过查询相关信息显示,截止12月5日,新疆和田地区疫情最新消息昨日0时-24时新增本土确诊5例,新增无症状288例,新增本土:5。新增无症状:288。现有确...

    新疆和田地区今日疫情
  • 【当涂地区最新疫情报告,当涂地区最新疫情报告公布】

    【当涂地区最新疫情报告,当涂地区最新疫情报告公布】

    端游攻略 •2026-03-06

    马鞍山当涂县加强疫情防控管理的通告 〖壹〗、在姑孰镇、太白镇、当涂经济开发区、现代农业示范区全域开展3天核酸检测,务必做到“应检尽检、不落一户、不漏一人”。采样期间,自觉遵守现场秩序,全程佩戴口罩,保...

    当涂地区最新疫情报告
  • 【国内本土无新增疫情地区,中国本土没有新增疫情?】

    【国内本土无新增疫情地区,中国本土没有新增疫情?】

    端游攻略 •2026-03-06

    5月22日陕西无新增新冠肺炎确诊病例 月22日0-24时,陕西无新增本土及境外输入新冠肺炎确诊病例、疑似病例和无症状感染者。 具体信息如下:本土疫情情况根据陕西卫健委通报,5月22日0-24时,陕西省...

    国内本土无新增疫情地区
  • 北京地区疫情严重吗(请问北京疫情严重吗)

    北京地区疫情严重吗(请问北京疫情严重吗)

    端游攻略 •2026-03-06

    1月24日0时至24时北京新增5例本土确诊1例无症状 月24日0时至24时,北京新增5例本土确诊病例和1例无症状感染者,新增3例境外输入确诊病例和2例无症状感染者,无新增疑似病例。 以下是具体情况:本...

    北京地区疫情严重吗
  • 【国庆疫情常态化地区名单,国庆期间疫情感染情况】

    【国庆疫情常态化地区名单,国庆期间疫情感染情况】

    端游攻略 •2026-03-06

    十一月广州南站属于什么风险地区 〖壹〗、没有封闭,2022年11月8日是11月8号。截至到2022年11月13日,广州南站地铁没有封闭,但是很挤,有些时候很挤有些时候很松。〖贰〗、广州南站是广州番禺区...

    国庆疫情常态化地区名单
  • 廊坊地区疫情回顾情况(廊坊疫情实时动态数据)

    廊坊地区疫情回顾情况(廊坊疫情实时动态数据)

    端游攻略 •2026-03-06

    廊坊疫情涉22所学校,停课不停学成常态,张元元也许坑了全廊坊考生 〖壹〗、廊坊疫情波及22所学校,全市转入线上教学,张元元事件引发舆论关注,但考生需聚焦自身努力应对中高考挑战。以下为具体分析:廊坊疫情...

    廊坊地区疫情回顾情况
  • 【韶关无疫情地区名单最新,韶关有无新型冠状病毒】

    【韶关无疫情地区名单最新,韶关有无新型冠状病毒】

    端游攻略 •2026-03-06

    韶关属于什么风险区? 〖壹〗、自然灾害风险区 广东地处台风、暴雨高发地带,粤北山区(如清远、韶关)在雨季易发生山体滑坡、泥石流。2023年梅雨季节,清远英德曾因暴雨引发严重洪涝,部分村庄交通中断。沿海...

    韶关无疫情地区名单最新
  • 【疫情地区借网贷合法吗,疫情期间借款平台不下款了吗】

    【疫情地区借网贷合法吗,疫情期间借款平台不下款了吗】

    端游攻略 •2026-03-06

    国家为什么允许网贷存在 〖壹〗、国家允许网贷存在主要是因其能满足部分群体应急资金需求、助力合理借贷改善生活、带动相关产业链就业,同时完全关停会引发一系列负面问题,但网贷也存在高利息等风险需加强监管。...

    疫情地区借网贷合法吗
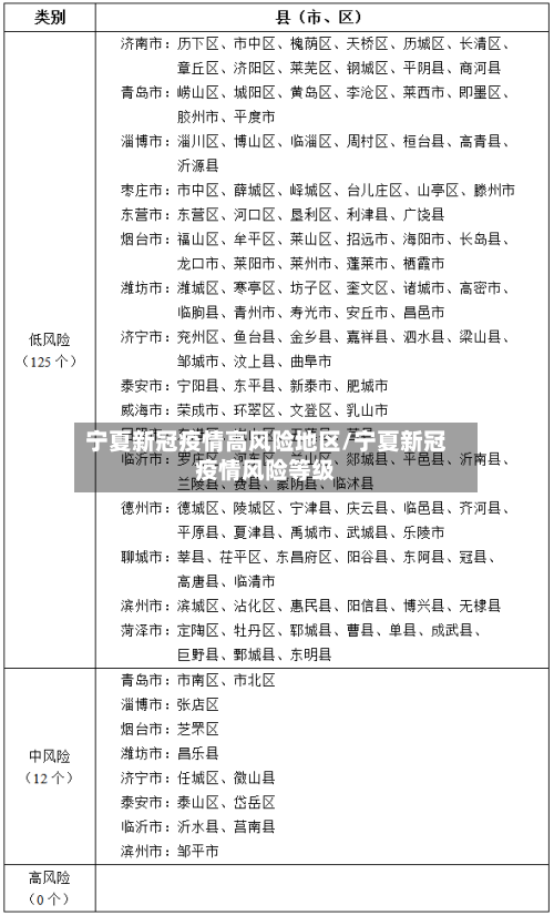
  • 宁夏新冠疫情高风险地区/宁夏新冠疫情风险等级

    宁夏新冠疫情高风险地区/宁夏新冠疫情风险等级

    端游攻略 •2026-03-06

    中国哪些地区有疫情 〖壹〗、广东地区:境外输入与本地传播并存 广东是疫情最集中的区域,2025年7月佛山发生境外输入继发聚集性疫情,累计病例2659例。此前,东莞、广州、茂名等地也报告过输入性或本地病...

    宁夏新冠疫情高风险地区
  • 首页
  • 上一页
  • 32
  • 33
  • 34
  • 35
  • 36
  • 37
  • 38
  • 39
  • 40
  • 41
  • 下一页
  • 尾页

最近发表

  • 【安溪地区肺炎疫情,安溪疫情最新通告】
  • 【商丘疫情低风险地区名单,商丘疫情是低风险区吗】
  • 师宗地区最新疫情情况今天(师宗地区最新疫情情况今天封城了)
  • 邵东疫情风险地区查询(邵东疫情确诊最新消息)
  • 【毕节地区疫情防控通知,毕节地区疫情防控通知最新】
  • 国内没有发生疫情的地区/全国没发生疫情的省市
  • 无疫情地区快递能收吗(无疫情的地区)
  • 【醴陵疫情什么地区封城,醴陵有几例新型肺炎】
  • 【如何更改疫情地区名字,怎样修改抗疫情出去码信息】
  • 安徽省宿州地区今日疫情(安徽省宿州地区今日疫情最新消息)

热门文章

  • 【各大地区疫情结束时间表,全国疫情结束时间倒计时】2026-03-02
  • 疫情真实存在的国家和地区(疫情真实情况曝光!全世界都倒吸一口冷气)2026-02-28
  • 【疫情感染地区时间轴,疫情感染城市顺序】2026-03-01
  • 无疫情地区车辆限行规定(疫情期间不限行)2026-03-02
  • 深圳地区疫情政策查询官方网站/深圳市疫区2026-03-01
  • 【西藏地区疫情最新消息,西藏地区疫情最新消息数据】2026-03-01
  • 猪瘟在哪几个地区有疫情/猪瘟疫情最新三个省2026-03-01
  • 阿里地区普兰县疫情通报(阿里普兰县有多少人口)2026-03-04

© 2026 礼易号 京ICP备1111040123号-1