礼易号
  • 首页
  • 礼易科技
  • 山西新闻
  • 端游攻略
  • 生活问答
  • 汽车维保
首页 端游攻略
  • 蔡家坡疫情重点地区名单/蔡家坡疫情重点地区名单最新

    蔡家坡疫情重点地区名单/蔡家坡疫情重点地区名单最新

    端游攻略 •2026-03-10

    蔡家坡东二路属于封控区还是管控区 〖壹〗、管控区。蔡家坡经济技术开发区是1995年3月经陕西省人民政府批准设立,通过查询蔡家坡疫情防控最新政策可知,截至到2022年10月13日,该地在10月2日出现1...

    蔡家坡疫情重点地区名单
  • 【疫情地区雪糕能吃吗,疫情期间雪糕能有新型冠状病毒吗】

    【疫情地区雪糕能吃吗,疫情期间雪糕能有新型冠状病毒吗】

    端游攻略 •2026-03-10

    从武汉网购的零食能吃吗 〖壹〗、当然可以,国家对食品生产安全还是管控的很严格的 零食偶尔吃吃还好,但是不建议多吃,毕竟坏处比好处多。吃零食的好处:零食是很多女人的最爱,开心的时候吃,不开心的时候也在吃...

    疫情地区雪糕能吃吗
  • 曹路地区工地疫情停工吗(曹路17,02什么时候开工)

    曹路地区工地疫情停工吗(曹路17,02什么时候开工)

    端游攻略 •2026-03-10

    上海曹路地区周末上班的交通银行 上海所有的交通银行网点周末都上班。银行星期天照常营业,可以办理个人业务。一般我会乘曹路2路到巨峰路利津路这里的交通银行。还有有时候顺路去金桥的交通银行。文化底蕴:曹路镇...

    曹路地区工地疫情停工吗
  • 顺德区哪里是疫情地区了/顺德是疫区吗

    顺德区哪里是疫情地区了/顺德是疫区吗

    端游攻略 •2026-03-10

    佛山基孔肯尼亚热哪个地方有 佛山基孔肯雅热主要集中在顺德区的乐从镇、北滘镇、陈村镇,此外,佛山禅城区、南海区也有确诊病例。根据广东省佛山市顺德区卫生健康局通报,截至2025年7月22日,顺德区累计报告...

    顺德区哪里是疫情地区了
  • 【天津属于疫情地区吗,天津是疫区吗】

    【天津属于疫情地区吗,天津是疫区吗】

    端游攻略 •2026-03-10

    天津封控/管控/防范区域及管控政策 天津封控区、管控区、防范区范围及出入规定如下:封控区、管控区、防范区范围封控区域:西青区中北镇东兴里东区3号、4号、5号楼以及东兴里菜市场。管控区域:东兴里西区、东...

    天津属于疫情地区吗
  • 【忻州地区发生疫情了吗,忻州疫情确诊】

    【忻州地区发生疫情了吗,忻州疫情确诊】

    端游攻略 •2026-03-10

    抗疫路上,兵支书在行动——记忻州市忻府区刘家山书记刘宏伟 〖壹〗、忻州市忻府区刘家山村书记刘宏伟在抗疫中积极行动,组织多方力量防控疫情,自费购买物资保障村民安全,以实际行动带领全村共克时艰。忻州几例...

    忻州地区发生疫情了吗
  • 疫情地区病例怎么查询到(疫情地区病例怎么查询到信息)

    疫情地区病例怎么查询到(疫情地区病例怎么查询到信息)

    端游攻略 •2026-03-10

    微信疫况怎么查看数据 〖壹〗、进入小程序:打开微信,在搜索栏输入“疫况”,找到并进入该小程序。点击查询:进入小程序后,在界面上找到“查询”按钮并点击。设置距离查询轨迹:点击查询后,设置附近距离,即可查...

    疫情地区病例怎么查询到
  • 为何有玉林地区疫情(为何有玉林地区疫情严重)

    为何有玉林地区疫情(为何有玉林地区疫情严重)

    端游攻略 •2026-03-10

    6月21日广西玉林狗肉节如期举行?世界动保组织救出10只小狗 月21日广西玉林狗肉节如期举行,世界动保组织Humane Society International(HSI)从商贩手中救出了10只将被烹...

    为何有玉林地区疫情
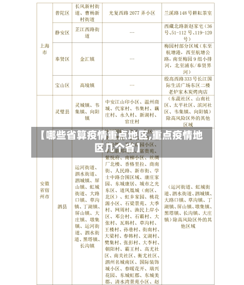
  • 【哪些省算疫情重点地区,重点疫情地区几个省】

    【哪些省算疫情重点地区,重点疫情地区几个省】

    端游攻略 •2026-03-10

    重点管控地区怎么查 〖壹〗、可以通过“i深圳”APP查询重点管控地区,具体方法如下:准备工具:使用华为P50手机(系统版本为HarmonyOS0.0 ),并确保已安装“i深圳”APP(版本0 )。进入...

    哪些省算疫情重点地区
  • 【疫情地区物价,疫情地区物价上涨】

    【疫情地区物价,疫情地区物价上涨】

    端游攻略 •2026-03-10

    上海疫情期间物价上涨 上海疫情下居民生活面临封控延长、物资采购困难、经济压力增大等多重挑战,部分小区通过居委协调缓解买菜难题,但物价上涨、裁员现象及阳性病例周边小区的严峻状况仍引发广泛担忧。封控时间延...

    疫情地区物价
  • 首页
  • 上一页
  • 10
  • 11
  • 12
  • 13
  • 14
  • 15
  • 16
  • 17
  • 18
  • 19
  • 下一页
  • 尾页

最近发表

  • 疫情地区火车政策规定/疫情期间火车出行政策
  • 东边地区没有疫情吗/东边地区没有疫情吗现在
  • 疫情地区普速列车停运时间/疫情地区普速列车停运时间是几点
  • 许昌西部哪些地区有疫情(许昌重点疫情排查区域有哪些)
  • 【请勿前往疫情地区提示,请勿前往什么意思】
  • 河南疫情有待确认的地区(河南省有没有确诊病例)
  • 【哪个地区疫情下降了很多,哪里疫情厉害了】
  • 北京温泉地区疫情/北京温泉地区疫情最新消息
  • 鄂州疫情主要地区是哪里(鄂州疫情最新消息紧急联系方式)
  • 济南算疫情地区吗知乎(山东2021年济南是否疫区)

热门文章

  • 【各大地区疫情结束时间表,全国疫情结束时间倒计时】2026-03-02
  • 疫情真实存在的国家和地区(疫情真实情况曝光!全世界都倒吸一口冷气)2026-02-28
  • 【疫情感染地区时间轴,疫情感染城市顺序】2026-03-01
  • 无疫情地区车辆限行规定(疫情期间不限行)2026-03-02
  • 深圳地区疫情政策查询官方网站/深圳市疫区2026-03-01
  • 【西藏地区疫情最新消息,西藏地区疫情最新消息数据】2026-03-01
  • 猪瘟在哪几个地区有疫情/猪瘟疫情最新三个省2026-03-01
  • 阿里地区普兰县疫情通报(阿里普兰县有多少人口)2026-03-04

© 2026 礼易号 京ICP备1111040123号-1