礼易号
  • 首页
  • 礼易科技
  • 山西新闻
  • 端游攻略
  • 生活问答
  • 汽车维保
首页 山西新闻
  • 【长春疫情分布地区有哪些,长春疫情分布在哪个区】

    【长春疫情分布地区有哪些,长春疫情分布在哪个区】

    山西新闻 •2026-03-03

    长春疫情分布区域是什么? 长春疫情分布区域8个区域调整为低风险区。南关区1个,南关区南岭街道御翠豪庭。绿园区1个,绿园区正阳街道娜奇美4区。长春新区1个,长春新区北湖街道北湾新城四期。九台区5个,九台...

    长春疫情分布地区有哪些
  • 【疫情风险地区评估标准表,疫情地区风险评估报告】

    【疫情风险地区评估标准表,疫情地区风险评估报告】

    山西新闻 •2026-03-03

    全国疫情等级区域是如何划分的 〖壹〗、疫情级别通常根据疫情的传播风险、严重程度及防控需求进行划分,主要分为低风险地区、中风险地区和高风险地区三个级别,具体划分标准及依据如下:低风险地区:定义:无确诊病...

    疫情风险地区评估标准表
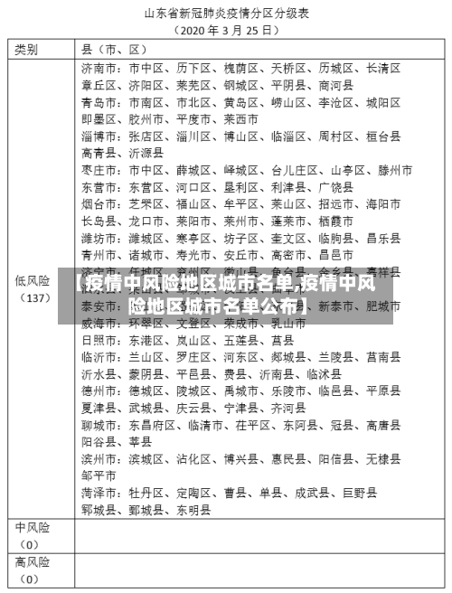
  • 【疫情中风险地区城市名单,疫情中风险地区城市名单公布】

    【疫情中风险地区城市名单,疫情中风险地区城市名单公布】

    山西新闻 •2026-03-03

    今日全国疫情中高风险地区查询 〖壹〗、搜索并进入国家政务服务平台在小程序搜索框中输入“国家政务服务平台”,点击搜索结果中的官方小程序进入。选取疫情风险等级查询功能进入平台后,找到“各地疫情风险等级查询...

    疫情中风险地区城市名单
  • 鹤岗九州地区有疫情吗现在/鹤岗九州世界大酒店

    鹤岗九州地区有疫情吗现在/鹤岗九州世界大酒店

    山西新闻 •2026-03-02

    古代的九州对应现在哪些省份 古代的九州与现今省份对应关系如下:冀州:主要对应现今的山西、河北、辽南地区,同时涵盖太行山以南的河南省部分区域。冀州作为古代九州之首,其范围在地理上覆盖了华北平原的核心地带...

    鹤岗九州地区有疫情吗现在
  • 【周口地区疫情隔离,周口地区疫情隔离多少天】

    【周口地区疫情隔离,周口地区疫情隔离多少天】

    山西新闻 •2026-03-02

    河南:行程码带星能返乡吗?官方给出最新回应,提前了解避免麻烦 〖壹〗、行程码带星在河南多地可返乡,但需根据出发地落实分类管控措施,包括提前报备、核酸检测及不同形式的隔离。具体如下:郑州:行程码带星人员...

    周口地区疫情隔离
  • 【江汉地区疫情最新消息,江汉地区指哪些地方】

    【江汉地区疫情最新消息,江汉地区指哪些地方】

    山西新闻 •2026-03-02

    武汉市江汉区北湖正街封控了没有? 封控了。根据武汉市江汉区疫情防控办公室公布:截止到2022年10月10日武汉市江汉区的北湖正街正式封控,当地有新增2例本土无症状感染者和4例输入性无症状感染者。近来公...

    江汉地区疫情最新消息
  • 临沂是什么疫情地区呢/临沂是疫情区吗

    临沂是什么疫情地区呢/临沂是疫情区吗

    山西新闻 •2026-03-02

    临沂沂水属于疫情什么风险地区呢 低风险地区。根据每天全国疫情地区划分显示,沂水县一直都不是高中风险地区,所以沂水县是低风险地区。沂水不属于中风险地区哦,zui新数据显示,临沂沂水地区近来没有低、中、高...

    临沂是什么疫情地区呢
  • 中国疫情中高地区包括/中国疫情中高发地区

    中国疫情中高地区包括/中国疫情中高发地区

    山西新闻 •2026-03-02

    疫情中高风险地区包括哪些? 中高风险地区通常所指范围中高风险地区一般是指城市中疫情爆发的某个区,或者是市下辖的县或县级市,是根据确诊或疑似患者的数量建立的隔离区域。中高风险地区的认定标准 地域:以街道...

    中国疫情中高地区包括
  • 【网店所在地区是疫情区,淘宝店铺所在地区】

    【网店所在地区是疫情区,淘宝店铺所在地区】

    山西新闻 •2026-03-02

    电商现在好做吗? 〖壹〗、至少近来为止,电商能持续20年或者更久。电商平台作为互联网时代发展的趋势,其未来应该是越来越好的。当前不断有各行各业前往电商平台注册自己的店铺,这表明电商行业仍然具有广阔的发...

    网店所在地区是疫情区
  • 南充嘉陵疫情地区分布/南充嘉陵疫情地区分布图

    南充嘉陵疫情地区分布/南充嘉陵疫情地区分布图

    山西新闻 •2026-03-02

    南部县哪些乡镇有疫情 南南从会上获悉,4月5日,南部县新增新冠肺炎无症状感染者1例,系4月2日外省返南人员,在居家隔离例行核酸检测中发现为阳性。近来,该阳性病例唐某某在南充市中心医院传染病区进行医疗救...

    南充嘉陵疫情地区分布
  • 首页
  • 上一页
  • 67
  • 68
  • 69
  • 70
  • 71
  • 72
  • 73
  • 74
  • 75
  • 76
  • 下一页
  • 尾页

最近发表

  • 面对疫情各地区驰援武汉(各地驰援武汉抗疫)
  • 【浙江至湖南疫情风险地区,湖南到浙江疫情】
  • 浙江高风险疫情地区(浙江疫情高风险区域)
  • 合肥地区疫情级别/合肥地区疫情分布表
  • 德州地区疫情最新情况/德州地区疫情最新情况今天
  • 浙江省疫情几类地区有/浙江几级疫情
  • 兰州疫情属什么地区的/兰州是疫区
  • 江苏疫情最严重地区(江苏疫情最严重的地方是哪里)
  • 【武汉属于疫情什么地区,武汉疫情算什么地区】
  • 【龙口疫情地区分布图,龙口的疫情】

热门文章

  • 【各大地区疫情结束时间表,全国疫情结束时间倒计时】2026-03-02
  • 疫情真实存在的国家和地区(疫情真实情况曝光!全世界都倒吸一口冷气)2026-02-28
  • 【疫情感染地区时间轴,疫情感染城市顺序】2026-03-01
  • 无疫情地区车辆限行规定(疫情期间不限行)2026-03-02
  • 深圳地区疫情政策查询官方网站/深圳市疫区2026-03-01
  • 【西藏地区疫情最新消息,西藏地区疫情最新消息数据】2026-03-01
  • 猪瘟在哪几个地区有疫情/猪瘟疫情最新三个省2026-03-01
  • 阿里地区普兰县疫情通报(阿里普兰县有多少人口)2026-03-04

© 2026 礼易号 京ICP备1111040123号-1