礼易号
  • 首页
  • 礼易科技
  • 山西新闻
  • 端游攻略
  • 生活问答
  • 汽车维保
首页 山西新闻
  • 【怎么关心疫情地区的人们,怎样关心疫区的亲朋好友】

    【怎么关心疫情地区的人们,怎样关心疫区的亲朋好友】

    山西新闻 •2026-03-09

    疫情期间怎么关心喜欢的人 〖壹〗、疫情期间关心喜欢的人,核心是通过细节传递关怀,结合线上工具和实际需求给予支持,具体可从以下方面入手:利用线上工具保持高频互动设置特别关心:通过社交软件(如QQ)将对方...

    怎么关心疫情地区的人们
  • 【四川眉山疫情地区,四川眉山市最新疫情】

    【四川眉山疫情地区,四川眉山市最新疫情】

    山西新闻 •2026-03-09

    眉山为什么突然有疫情 〖壹〗、眉山突然有疫情,是因为居住于东坡区苏祠街道,出现一名无症状感染者,是因为与密切接触者接触,经筛查发现,10月1月诊断为无症状感染者。〖贰〗、外界。根据眉山疫情管理报告显示...

    四川眉山疫情地区
  • 峡山是疫情高风险地区吗/峡山是疫情高风险地区吗现在

    峡山是疫情高风险地区吗/峡山是疫情高风险地区吗现在

    山西新闻 •2026-03-09

    11月23日邵阳县关于调整部分疫情风险区等级的通告 经综合研判,自2022年11月23日0时起,对邵阳县部分风险区域范围进行调整,现将有关事宜通告如下:塘渡口镇双合社区:除宝峰街A区、宝峰雅苑外,其他...

    峡山是疫情高风险地区吗
  • 疫情黄色码是什么地区/黄色码是啥样的

    疫情黄色码是什么地区/黄色码是啥样的

    山西新闻 •2026-03-09

    黄码是什么意思 〖壹〗、不会。银行卡黄码是银行为了预防电信诈骗,使用大数据筛查异常交易,对符合条件的银行卡采取临时管控措施。〖贰〗、YY中的黄码是YY语音中一种等级的称谓,代表具有一定特权和管理权限的...

    疫情黄色码是什么地区
  • 现无疫情地区有哪些(现无疫情的国家和地区)

    现无疫情地区有哪些(现无疫情的国家和地区)

    山西新闻 •2026-03-09

    中国现在还没有疫情的城市有哪些? 山东东营是全国范围内鲜为人知的无疫情城市。 该城市的独特之处在于,至今未有任何感染或诊断案例。 当地人将之称为现实版的世外桃源,因为这里仿佛被疫情遗忘。 东营之所以能...

    现无疫情地区有哪些
  • 上海疫情归属地区有哪些/上海疫情在哪些区

    上海疫情归属地区有哪些/上海疫情在哪些区

    山西新闻 •2026-03-09

    行程码路过中风险地区会变色吗? 坐车路过中高风险区,行程码不会变色,前提是在该地区停留时间不超过4小时。以下是关于此问题的详细解行程码变色条件:行程码变色主要取决于你在中高风险地区的停留时间。如果你只...

    上海疫情归属地区有哪些
  • 【青海地区分几类疫情防控,青海省疫情属于几级】

    【青海地区分几类疫情防控,青海省疫情属于几级】

    山西新闻 •2026-03-09

    青海部署境外输入性风险防控工作 青海针对境外输入性风险上升趋势,从多方面部署防控工作,具体情况如下:西宁市防控举措 设立接待服务点:西宁市作为青海省的政治经济文化中心,对外交流活跃,有大量外籍人士在西...

    青海地区分几类疫情防控
  • 新余是否有疫情地区了/新余有新冠肺炎吗

    新余是否有疫情地区了/新余有新冠肺炎吗

    山西新闻 •2026-03-09

    新余为什么还不能收快递 通过查询相关信息受到疫情的影响,截止到2022年11月5日江西新余实行部分区域静态管理政策,而的快递也因为疫情延迟配送,具体还得看全国疫情好转情况,近来不确定恢复正常的时间。江...

    新余是不是有疫情地区了
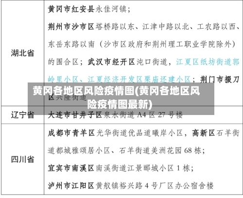
  • 黄冈各地区风险疫情图(黄冈各地区风险疫情图最新)

    黄冈各地区风险疫情图(黄冈各地区风险疫情图最新)

    山西新闻 •2026-03-09

    黄冈市长,哭了 〖壹〗、月16日,黄冈市委副书记、市长邱丽新在同湖南支援黄冈医疗队交流时,讲到动情处不禁哽咽,表达了对湖南医疗队的感恩之情。哽咽原因:邱丽新在交流中表示,黄冈疫情严重,重症、危重症病人...

    黄冈各地区风险疫情图
  • 【深圳疫情隔离人员地区,深圳防疫隔离】

    【深圳疫情隔离人员地区,深圳防疫隔离】

    山西新闻 •2026-03-09

    深圳疾控提醒:近期到过上海浦东新区请报备 月29日上海浦东新区新增1例本土无症状感染者,深圳市疾控中心发布相关提醒,12月20日(含)以来有上海浦东新区旅居史的来(返)深人员需主动报备。 具体内容如下...

    深圳疫情隔离人员地区
  • 首页
  • 上一页
  • 25
  • 26
  • 27
  • 28
  • 29
  • 30
  • 31
  • 32
  • 33
  • 34
  • 下一页
  • 尾页

最近发表

  • 面对疫情各地区驰援武汉(各地驰援武汉抗疫)
  • 【浙江至湖南疫情风险地区,湖南到浙江疫情】
  • 浙江高风险疫情地区(浙江疫情高风险区域)
  • 合肥地区疫情级别/合肥地区疫情分布表
  • 德州地区疫情最新情况/德州地区疫情最新情况今天
  • 浙江省疫情几类地区有/浙江几级疫情
  • 兰州疫情属什么地区的/兰州是疫区
  • 江苏疫情最严重地区(江苏疫情最严重的地方是哪里)
  • 【武汉属于疫情什么地区,武汉疫情算什么地区】
  • 【龙口疫情地区分布图,龙口的疫情】

热门文章

  • 【各大地区疫情结束时间表,全国疫情结束时间倒计时】2026-03-02
  • 疫情真实存在的国家和地区(疫情真实情况曝光!全世界都倒吸一口冷气)2026-02-28
  • 【疫情感染地区时间轴,疫情感染城市顺序】2026-03-01
  • 无疫情地区车辆限行规定(疫情期间不限行)2026-03-02
  • 深圳地区疫情政策查询官方网站/深圳市疫区2026-03-01
  • 【西藏地区疫情最新消息,西藏地区疫情最新消息数据】2026-03-01
  • 猪瘟在哪几个地区有疫情/猪瘟疫情最新三个省2026-03-01
  • 阿里地区普兰县疫情通报(阿里普兰县有多少人口)2026-03-04

© 2026 礼易号 京ICP备1111040123号-1